青春笃行显担当,挺膺奋进新征程。2026年寒假期间,马克思主义学院学子组建多支社会实践团队,深入医院、社区、乡村、学校等地,通过调研访谈、课程开发、科技赋能、健康科普等形式,将专业所学与社会所需紧密结合。目前,各团队在实践中期已取得阶段性进展,形成了一批具有现实关怀与实践价值的项目成果,展现出马院学子扎根现实、知行合一的担当风采。
项目名称
漂流的红心:党建引领下公立医院规培医师“巴林特”叙事治理模式——以上海健康医学院附属周浦医院为例
项目负责人:李昊轩
实践地点:上海市
项目简介
项目以上海健康医学院附属周浦医院为实践基地,聚焦规培医师这一夹心层群体的压力处境,开展以党建引领下的红色巴林特叙事治理为主题的社会实践调研。团队通过党办实习、科室走访与座谈研讨,梳理出规培医师的压力来源、支持缺口及可嵌入的机制路径,并借鉴医院影像、检验、外科等党支部在诉求响应、质量管理和病例复盘方面的成熟经验,为红色巴林特小组设计提供依据。团队后续将完善议题清单与流程规范,推动叙事治理从临时活动转化为可持续的支持体系。
实践风采

图1 走访调研合影

图2 座谈研讨情境复盘

图3 技能培训压力场景
项目名称
吴泾镇2026年“4街区+3产业”精品党课开发调研
项目负责人:邢淑慧
实践地点:上海市
项目简介
项目聚焦吴泾镇“4街区+3产业”精品党课开发任务,稳步推进前期访谈调研与案例收集工作,为打造特色党课筑牢实践根基。团队深入永德、龙吴、紫竹、莲花四大街区及低空经济、养老科技、能源材料三大产业领域展开分组调研,通过与街区党组织书记、社区红色智囊讲师团等深度访谈,挖掘街区治理创新、产业转型攻坚、乡村振兴实践等鲜活案例,并收集各领域发展数据、政策文件及基层党建经验素材。项目下一步将着力整合内容,精心打磨7门兼具政治高度、实践温度与吴泾特色的精品党课。
实践风采

图4 团队成员与社区红色智囊讲师团讲师展开深入交流

图5 团队利用腾讯会议线上讨论党课设计
项目名称
“AI+STEAM”赋能中国教育现代化普惠实践
项目负责人:方一柳
实践地点:上海市、贵州省正安县
项目简介
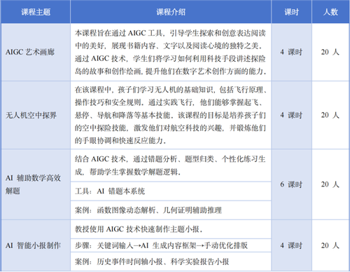
项目以“‘AI+STEAM’赋能教育现代化”为核心目标,稳步推进各项实践任务,目前已取得阶段性进展。团队开发了AI智慧学习网页端作为线上资源平台,并围绕“AI+STEAM”课程体系,完成《AIGC艺术画廊》等多门课程的初步开发与试点教学。同时,团队启动“AI教育西部行”计划,目前已与贵州正安县杉木坪小学达成初步合作意向,计划为当地学生提供AI启蒙与开源硬件体验课程。项目将持续完善内容、拓展服务范围,促进科技教育的广泛传播与深度融入。
实践风采

图6 AI智慧学习中心网页端

图7 AI课程设计概览

图8 与贵州正安县杉木坪小学校长蒋勃达成初步合作意向
项目名称
深耕青浦乡村沃土,绘就便民服务新图景——“15分钟生活圈”调研实践
项目负责人:林思怡
实践地点:上海市
项目简介
团队奔赴上海青浦区练塘镇、金泽镇、徐泾镇等村落社区,围绕“15分钟生活圈”便民服务展开实地调研。实践中,团队深入乡村社区一线,聚焦老年助餐、便民服务、儿童友好、适老化改造等民生场景,实地探访老年食堂、助餐点、社区服务中心等便民点位,并记录设施布局、运营现状与使用反馈。通过与老年居民、养宠家庭、社区工作者深入交流,同步运用地图工具标注服务点位,团队已初步搭建“乡村15分钟生活圈”隐藏服务地图框架,并针对服务覆盖不均、设施适配性不足等问题展开分析,后续将结合政策导向,进一步提出优化建议,助力乡村便民服务提质增效。
实践风采

图9 徐泾北城欣沁苑社区儿童友好活动现场,青少年参与新年挂件DIY制作

图10 志愿者借助适老化爬楼设备帮扶老年居民
项目名称
小手创未来——儿童科创实验工坊
项目负责人:黄玲
实践地点:上海市
项目简介
团队聚焦“大学生社区创课”专项,目前已完成前置调研与首次授课。前期通过向闵行区塘湾小学发放问卷、与教师深度访谈,精准摸清学生物理常识薄弱点与科创兴趣点,针对性研发出航空航天、绿色能源等主题实验包。在首次授课过程中,团队采用“情境引入—逻辑拆解—动手造物—交流展示—反馈回响”五步教学流程,引导35名学生利用专属材料包自主完成实验操作。团队后续将根据学生反馈优化课程,持续传递科学魅力,助力基层科教赋能。
实践风采

图11 第一次授课图片

图12 学生观看老师演示实验

图13 课堂互动图片
项目名称
世界“乳”你所愿——以乳房为切入点的社区女性身心健康课程设计实践
项目负责人:王悦
实践地点:上海市
项目简介
团队以“乳腺疾病,阴影下的选择之光”为主题,在吴泾社区塘泾南苑居委教学点开展女性生理心理健康课程实践。通过情景剧、互动游戏及“医疗决策卡”等多元形式,团队向社区居民普及乳腺疾病相关知识,破除常见认知误区,引导居民在沉浸式扮演中理解患者处境、培养科学预防意识与积极应对心态。课程不仅传递健康知识,更注重心理关怀与决策支持,助力构建理解、温暖、健康的社区支持环境。
实践风采

图14 队员正在讲解知识,破除常见谣言

图15 “医疗决策室”游戏互动环节,队员正在跟居民交流

图16 社区居民积极发言
项目名称
数字时代心理自助课:从数字焦虑到自主应对
项目负责人:陈娜
实践地点:上海市
项目简介
项目聚焦“智能穿戴与健康数据‘绑架’”这一社会热点,以青年视角深入社区开展调研与课程筹备。通过实地走访、与居民面对面交流,收集不同年龄段人群使用智能手表、手环的真实体验,团队成员发现不少居民日常佩戴智能设备、设定运动目标,却逐渐被步数、睡眠评分、心率等数据裹挟,进而导致焦虑、攀比与精神内耗等问题。在整理访谈资料、梳理核心议题的基础上,团队推进主题宣讲PPT创作,并围绕“数据≠健康”“拒绝数字绑架”等内容引导居民理性看待智能设备。团队后续将持续优化内容,走进社区开展主题分享,帮助居民树立科学数字观。
实践风采

图17 实践现场

图18 数据整理

图19 制作课件
七支队伍的实践过程,不仅彰显了马克思主义学院学子在服务社会中锤炼本领、在调查研究中深化认知的积极风貌,更展现出青年一代将学科理论转化为实践动能的探索与担当。下一步,各团队将继续完善项目内容、深化实践内涵、拓展服务边界,期待他们继续以实践之力,奋力书写挺膺担当的青春篇章。
